Surveys
Surveys summary
Student Survey
Key aspects of the school social environment measured include:
- Shared Values and Approach - Sense of shared mission, rules, and processes.
- Academic Emphasis – The degree to which students perceive teachers as supporting and encouraging all students in their learning.
- Relationships - Being valued, respected and listened to in dealings with staff and fellow students.
- Identification - Sense of belonging and connection to the school and what it stands for.
Image

Key student outcomes include:
- Engagement - Investment in and enthusiasm for learning and school work.
- Perceived Support and Safety - The degree to which students feel safe and emotionally connected to others at school.
- Well-being - Positive outlook and negative feelings and reactions.
- Challenging Behaviours - General and relational aggression, victimisation and classroom disruption.
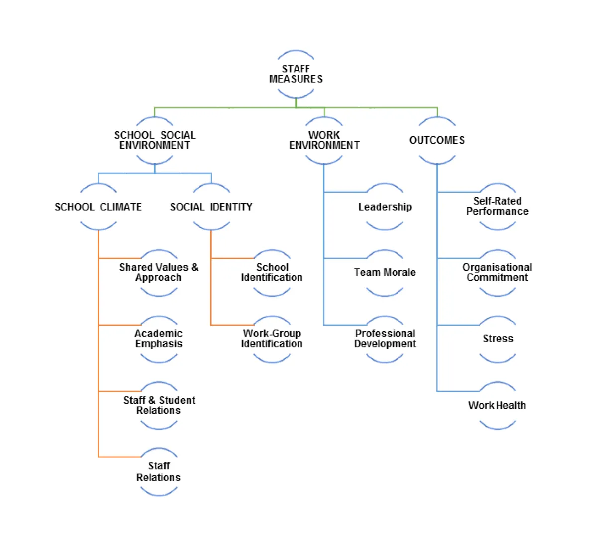
Staff Survey
Key aspects of the staff work environment include:
- Leadership - Supportive and effective leadership.
- Team Morale – The sense that the staff works as a cohesive, well-functioning team.
- Professional Development - A focus on staff development and ongoing job learning and improvement.
Image

Key staff outcomes include:
- Self-Rated Performance - Self-evaluation of the quality and quantity of one’s work.
- Organisational Commitment - Staff involvement in their work and sense of loyalty to their organisation/school.
- Stress - General experiences with difficulty relaxing, agitation and irritableness.
- Work Health - Work related aspects of well-being such as managing the pressures of work and feeling positive about work.
- Engagement - Investment in and enthusiasm for one’s work.
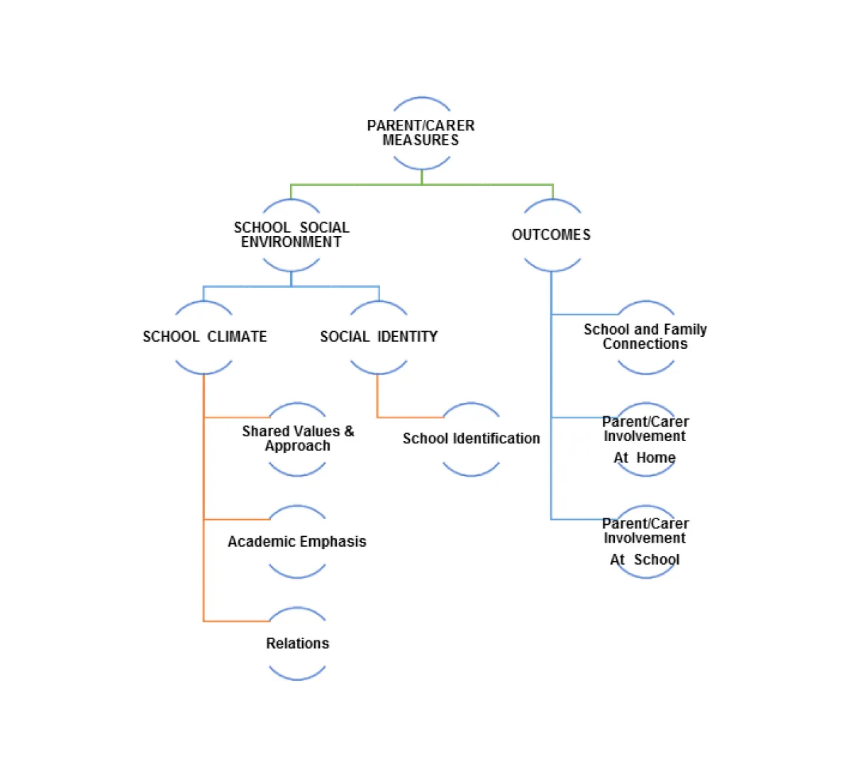
Parent/Carer Survey
Key aspects of the school social environment measured include:
- Shared Values and Approach - Sense of shared mission, rules, and processes in the school social environment.
- Relationships – Sense of the relationships within the school being supportive, respectful and fair.
- Identification - Sense of belonging and connection to the school.
Image

Key parent/carer outcomes include:
- School and Family Connectedness – The degree to which parents/carers feel the school effectively communicates with families and links students and families to the wider community.
- Involvement – Extent of active participation in school life and support of student learning at home.
Survey Format
Questions on the ASCSIMT take the form of rating scales, where participants rate their agreement with a given statement.
Image
